Skip to main content Russian Life Decoding

Russian TRP Under Decree 702: The Complete Guide

Author: Evan Lim
Published: 2025-12-18
Updated: 2025-12-24

I recently obtained a Temporary Residence Permit (TRP) in Russia under Presidential Decree 702. Although I’m not fluent in Russian, I successfully navigated the process. (I hired an interpreter to assist me at various government offices.)

Knowing how daunting the paperwork and procedures can seem, I put together a detailed guide based on my research and firsthand experience. My aim is to demystify the process and make it easier for others to apply with confidence.

A map showing the location of Kaliningrad within the Russian Federation

Fig. 1. The location of Kaliningrad within the Russian Federation.

While I obtained my TRP in Kaliningrad (shown in Fig. 1), this guide is applicable to all regions of Russia.

Introduction

What is a Temporary Residence Permit (TRP) in Russia Under Presidential Decree 702?

A Temporary Residence Permit (TRP; in Russian: Разрешение на временное проживание, РВП) allows foreign citizens to live and work without a separate permit, or to start a business, within the specific federal subject where the TRP is granted. TRPs are valid for 3 years [1].

Presidential Decree 702 provides humanitarian support to individuals who share traditional Russian spiritual and moral values. It allows eligible foreign citizens to apply for a TRP without being subject to a quota and without taking exams on Russian language, history, or legislation [2]. The decree was signed on August 19, 2024, and applications became possible on September 17, 2024, when the official list of eligible states and territories was published [3].

Who is Eligible to Apply for a TRP in Russia Under Presidential Decree 702?

Citizens or stateless persons with permanent residency from a select list of countries who share traditional Russian spiritual and moral values are eligible. Fig. 2 shows an interactive map of the eligible states and territories according to the governmental order [3].

Fig. 2. An interactive map showing the countries and regions (highlighted in blue) whose citizens are eligible for a TRP under Presidential Decree No. 702.

The Step-by-Step Guide to a TRP Under Presidential Decree 702

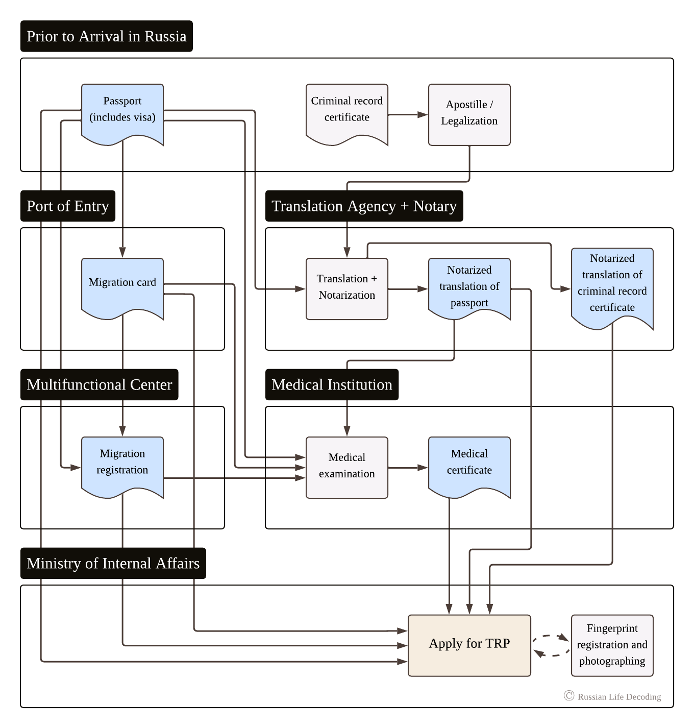
A flowchart illustrating the document process for obtaining a TRP in Russia under Presidential Decree No. 702

Fig. 3. A flowchart of the document process for obtaining a TRP under Presidential Decree No. 702.

Preparing the documents is the most challenging part of obtaining a TRP. This is due to varying validity periods for different documents, which must be carefully coordinated with other steps and travel plans. Fig. 3 shows an optimized document flowchart based on my experience.

1. Criminal Record Certificate (Apostilled or Legalized)

This document, issued by the competent authority in your country of citizenship, confirms your criminal record status. There is no official requirement stating you need a clean record [4]. While the Russian government has not published an official list of acceptable documents by country, I have compiled a reference list of criminal record check names. You can access it by selecting your country below.

Selected Country:

Australia

Certificate Name:

National Police Check

This certificate is required for applicants aged 14 and over and is valid for 3 months from its issuance date [4]. It has the shortest validity period of all required documents and is often a bottleneck because it requires apostille or legalization. Therefore, you should start this process first.

If you are bringing minors, obtain their birth certificates. If you have changed your name, gather the relevant documents (e.g., marriage or divorce certificates). These documents do not expire but will also need apostille or legalization.

After obtaining the documents, get them apostilled, unless you are from Taiwan or Micronesia—the only two eligible states not party to the Apostille Convention [5]. I recommend applying for the “shared values visa” at a Russian embassy or consulate concurrently while your documents are being apostilled.

All non-Russian documents must be translated into Russian and notarized. While you can have translations notarized at a Russian consulate, I recommend waiting until you arrive in Russia. Translation bureaus there can handle both translation and notarization quickly (often within one business day) and usually at a lower cost.

Special Country Notes:

  • Belgium: Adult applicants also need an apostilled birth certificate. In case of name discrepancies across documents, you may need a certificate of identity confirmation from the Embassy of Belgium in Russia [6].

  • Switzerland: Adult applicants also need an apostilled birth certificate and a birth certificate confirmation issued by the Embassy of Switzerland in Russia [6].

  • Taiwan (China): Get documents legalized at the Moscow-Taipei Coordination Commission on Economic and Cultural Cooperation (MTC).

  • Micronesia: There is no Russian embassy in Micronesia. The Russian Embassy in Manila, Philippines, handles these duties. Documents likely need internal Micronesian authentication followed by legalization at the Russian Embassy in the Philippines. Confirm this directly with the embassy.

2. Passport and Visa

The visa for entering Russia to obtain a TRP under Decree 702 is known as a “shared values visa.” It is a single-entry private visa valid for up to 90 days [3]. The 90-day period typically starts from your entry date into Russia, which may differ from the visa issuance date.

I applied for my shared values visa at the MTC in Taiwan. The officer assisted me with the Russian-language sections of the form. Notably, I was not required to state my exact reasons for applying.

I received my shared values visa, as shown in Fig. 4, which references Presidential Decree No. 702 in the additional information section.

An image of a shared values visa, redacted for privacy, showing a reference to Presidential Decree 702

Fig. 4. An image of my shared values visa (redacted).

While you can apply for a TRP under Decree 702 with any valid Russian visa, I recommend obtaining the shared values visa unless you are planning other activities that grant a longer-validity or multiple-entry visa (e.g., work, study, or as a spouse of a Russian citizen).

3. Migration Card

The migration card is proof of your legal entry into Russia. You receive it from a border control officer when entering the country. Fig. 5 shows my migration card. Although official government resolutions state that the foreign citizen must fill it out [7], in my experience, the officer always types and prints it. This appears to be a standard practice implemented after the latest amendments.

An image of a Russian migration card, redacted for privacy

Fig. 5. An image of my migration card (redacted).

4. Migration Registration

Migration registration (in Russian: миграционный учет) must be completed within 7 business days of arrival [8]. Note that this process (учет) is not the same as registration (регистрация). The distinction can be confusing, as both terms are often translated into English simply as “registration.”

  • If staying at a hotel: The hotel should handle this automatically [8]. You may ask for a notification slip printed out for the record.

  • If staying at a private residence: The property owner must complete a “Notification of Arrival of a Foreign Citizen or Stateless Person at the Place of Stay” (Уведомление о прибытии иностранного гражданина или лица без гражданства в место пребывания), as shown in Fig. 6.

A section of the Notification of Arrival form for migration registration

Fig. 6. A section of the "Notification of Arrival" form for migration registration.

The property owner can submit the notification at either:

Multifunctional Center (MFC; in Russian: Многофункциональный центр (МФЦ)), branded "My Documents" (in Russian: Мои документы)

or

Migration Directorate of the Main Directorate of the Ministry of Internal Affairs (in Russian: Управление по вопросам миграции ГУ МВД (УВМ ГУ МВД)) 
or 
Migration Directorate of a regional directorate of the Ministry of Internal Affairs (in Russian: Управление по вопросам миграции УМВД (УВМ УМВД))

You can find your local Migration Directorate here (Russian IP required).

The tear-off slip from the notification form (Fig. 7) is your proof of migration registration [9, 10].

An image of the tear-off slip proving migration registration

Fig. 7. Proof of migration registration (tear-off slip).

I recommend using an MFC where possible, as there are more locations. The procedure can also be started online via the Gosuslugi (Госуслуги) portal, but keep in mind:

  • Online applications are not processed instantly; they can take several business days.

  • Just like in-person submissions, online applications may be rejected if documentation is incomplete.

  • If you or the property owner go in person to an MFC or a Migration Directorate, you usually get immediate feedback and can correct or add documents on the spot, which reduces the chance of delays.

Although you technically don’t have to be present when the owner files the notification, I still recommend going with them if possible. It speeds up problem-solving and avoids avoidable mistakes. Time is tight for this process, so try to get it right the first time.

5. Translation and Notarization

TRP application requires all foreign documents to be translated into Russian and notarized by notary in Russia [4].

The translation and notarization can be completed in one of the following ways [11]:

if the notary is proficient in the relevant languages:
  the notary certifies the accuracy of a translation from one language to another
if the notary is not proficient in the relevant languages:
  the notary certifies the authenticity of a translator's signature

According to recent regulations [12], you likely cannot act as your own translator unless the notary is proficient in your language. The easiest method is to use a Russian translation bureau that handles both translation and notarization.

Documents requiring translation:

Passport (all pages)
Criminal record certificate
Birth certificate (if applicable)
Marriage/Divorce certificate (if applicable)

I recommend getting two sets of notarized passport translations: one with all pages (for the TRP application) and another with only the biometric page (for banking, MFC services, etc.).

6. Medical Examination

A medical examination is required for the TRP application and to comply with federal law, which mandates it within 90 days of entry (or 30 days if engaging in labor activities) [13]. You fulfill both requirements with one examination.

Three medical certificates are required [4, 14]:

if 13 years old or above:
  Medical report of absence of drugs and psychotropic substances in the body
  (in Russian: Медицинское заключение об отсутствии факта употребления иностранным гражданином или лицом без гражданства наркотических средств или психотропных веществ без назначения врача либо новых потенциально опасных психоактивных веществ и их метаболитов)
Medical report on the presence (absence) of infectious diseases that pose a danger to others
(in Russian: Медицинское заключение наличии (отсутствии) инфекционных заболеваний, представляющих опасность для окружающих)
Certificate of absence of human immunodeficiency virus (HIV) infection
(in Russian: Сертификат об отсутствии вируса иммунодефицита человека (ВИЧ-инфекции))

You must undergo the examination at a medical organization in your chosen Russian region authorized to issue these documents [14].

According to the Order of the Ministry of Health of the Russian Federation, you will need your passport, visa, and migration card [14]. Although the order does not list them, several semi official sources, including universities, also recommend bringing your migration registration and a notarized translation of the passport. I suggest bringing those documents as well, just in case.

Results are typically ready in 5 business days. If a urine test indicates substances, a confirmatory test is performed, extending the total time to a maximum of 18 business days [14].

7. Application Form and State Duty Payment

Complete the official TRP application form. A sample section is shown in Fig. 8 [4].

A section of the TRP application form

Fig. 8. A section of the TRP application form.

You will also need two 3.5 x 4.5 cm photographs (black-and-white or color). Stateless persons need five such photographs.

Pay the state duty in the amount of 1,920 rubles (current rate) and keep the payment receipt as proof of payment. The fee can be paid online through Gosuslugi (Госуслуги) or in person at the Migration Directorate when you submit your application [4, 15].

8. Submit Application

Once you have all documents, make two copies of everything and submit your application in person. Submission points vary by region but are typically:

Multifunctional Migration Center (in Russian: Многофункциональный миграционный центр)
Migration Directorate of the Main Directorate of the Ministry of Internal Affairs (in Russian: Управление по вопросам миграции ГУ МВД (УВМ ГУ МВД))
Migration Directorate of a regional directorate of the Ministry of Internal Affairs (in Russian: Управление по вопросам миграции УМВД (УВМ УМВД))
Complete document checklist:
Passport
Visa
Notarized translation of all pages of your passport
Migration card
Proof of migration registration
if >= 14 years old:
  Notarized translation of criminal record certificate
if >= 13 years old:
  Medical report of absence of drugs and psychotropic substances in the body
Medical report on the presence (absence) of infectious diseases that pose a danger to others
Certificate of absence of human immunodeficiency virus (HIV) infection
if you are applying as a resident of a country (as shown in Fig. 2) that is different from your citizenship:
  Residence permit or a similar document confirming that the applicant resides in a country in the above-mentioned list
if you have changed your name:
  Notarized translation of the documents that confirm such name changes
if you are bringing minors:
  Notarized translation of the birth certificate(s)
State duty payment receipt
Application form
2 black and white or color 3.5×4.5 cm photos (for stateless persons, 5 such photos)

If your application is accepted, you will receive a certificate of acceptance (Fig. 9). The standard processing time is 4 months from the acceptance date [4].

Sample certificate of acceptance for a TRP application

Fig. 9. Certificate of acceptance of an application for a temporary residence permit (sample from the Ministry of Internal Affairs).

9. Recieve Your TRP

Once processed, you will receive a mailed notification of the result (Fig. 10) [4]. In my case, I received a phone call and collected my TRP from the Migration Directorate before the mail arrived.

Sample notification of TRP application result

Fig. 10. Notification of the result of the application review (sample from the Ministry of Internal Affairs).

My application was processed in just 1 month, much faster than the official timeframe.

You will receive a receipt outlining the rights and responsibilities of a TRP holder (Fig. 11). I will write another blog post breaking down all the details about this.

Sample receipt for a Temporary Residence Permit

Fig. 11. Part of the receipt of a temporary residence permit for the Russian Federation (sample from the Ministry of Internal Affairs).

The TRP itself is a stamp in your passport stating “Разрешено временное проживание” (“Temporary residence permitted”). See Fig. 12 for my TRP. Stateless persons receive a separate document, which requires submitting additional photos [4].

An image of a Temporary Residence Permit stamp in a passport, redacted for privacy

Fig. 12. My Temporary Residence Permit stamp (redacted).

References

[1] Federal Law of July 25, 2002 No. 115-FZ “On the Legal Status of Foreign Citizens in the Russian Federation”

[2] Decree of the President of the Russian Federation of August 19, 2024, No. 702 “On the Provision of Humanitarian Support to Persons Sharing Traditional Russian Spiritual and Moral Values”

[3] Order of the Government of the Russian Federation of September 17, 2024 No. 2560-r “On approval of the List of foreign states implementing policies that impose destructive neoliberal ideological attitudes that contradict traditional Russian spiritual and moral values”

[4] Order of the Ministry of Internal Affairs of Russia dated June 8, 2020, No. 407 “On Approval of the Administrative Regulations of the Ministry of Internal Affairs of the Russian Federation for the Provision of the Public Service for Issuing Temporary Residence Permits in the Russian Federation to Foreign Citizens and Stateless Persons, as well as the Marking and Forms for the Temporary Residence Permit in the Russian Federation”

[5] Hague Conference on Private International Law – Conférence de La Haye de droit international privé. 12: Convention of 5 October 1961 Abolishing the Requirement of Legalisation for Foreign Public Documents

[6] Welcome to Russia. (2025) Which documents do you need tp apply TRP – “РВП”?

[7] Resolution of the Government of the Russian Federation of August 16, 2004 No. 413 “On the Migration Card”

[8] Federal Law of July 18, 2006 No. 109-FZ “On Migration Registration of Foreign Citizens and Stateless Persons in the Russian Federation”.

[9] Order of the Ministry of Internal Affairs of the Russian Federation dated December 10, 2020, No. 856 “On Approval of the Administrative Regulations of the Ministry of Internal Affairs of the Russian Federation for the Provision of the Public Service for the Implementation of Migration Registration of Foreign Citizens and Stateless Persons in the Russian Federation, Application Forms for a Foreign Citizen or Stateless Person to Register at Their Place of Residence, Applications for Deregistration of a Foreign Citizen or Stateless Person from Their Place of Residence, Notifications of the Arrival of a Foreign Citizen or Stateless Person at Their Place of Stay, Marks on the Registration (Deregistration) of a Foreign Citizen or Stateless Person at Their Place of Residence, Marks Confirming the Completion by the Host Party and the Foreign Citizen or Stateless Person of the Actions Required for Their Registration at Their Place of Stay, Affiliated, Including by the Multifunctional Center for the Provision of State and Municipal Services”

[10] Order of the Ministry of Internal Affairs of Russia dated October 22, 2024 No. 628 “On Amending Order of the Ministry of Internal Affairs of Russia dated December 10, 2020 No. 856 “On Approval of the Administrative Regulations of the Ministry of Internal Affairs of the Russian Federation for the Provision of the Public Service for the Implementation of Migration Registration of Foreign Citizens and Stateless Persons in the Russian Federation, Application Forms of a Foreign Citizen or Stateless Person for Registration at the Place of Residence, Applications for Deregistration of a Foreign Citizen or Stateless Person from the Place of Residence, Notifications of the Arrival of a Foreign Citizen or Stateless Person at the Place of Stay, Marks on Registration (Deregistration) of a Foreign Citizen or Stateless Person at the Place of Residence, Marks Confirming the Completion by the Host Party and the Foreign Citizen or Stateless Person of the Actions Necessary for His/Her Registration at the Place of Stay, Affiliated, Including, by the Multifunctional Center for the Provision of State and Municipal Services”

[11] Fundamentals of the Legislation of the Russian Federation on Notaries of February 11, 1993 N 4462-I

[12] Order of the Ministry of Justice of the Russian Federation of August 30, 2017 No. 156 “On approval of the Regulations for the performance of notarial acts by notaries, establishing the amount of information required by a notary to perform notarial acts, and the method of recording it”

[13] Federal Law of July 25, 2002 No. 115-FZ “On the Legal Status of Foreign Citizens in the Russian Federation”

[14] Order of the Ministry of Health of the Russian Federation dated November 19, 2021, No. 1079n “On Approval of the Procedure for Conducting Medical Examinations, Including Chemical-Toxicological Studies of the Presence of Narcotic Drugs or Psychotropic Substances or New Potentially Dangerous Psychoactive Substances and Their Metabolites in the Body of a Foreign Citizen or Stateless Person, for the Presence or Absence of Infectious Diseases Posing a Danger to Others and a Disease Caused by the Human Immunodeficiency Virus (HIV), the Form and Validity Period of a Medical Certificate Confirming the Absence of Unprescribed Use of Narcotic Drugs or Psychotropic Substances or New Potentially Dangerous Psychoactive Substances, as well as the Form, Description of the Form and Validity Period of a Medical Certificate Confirming the Presence (Absence) of Infectious Diseases Posing a Danger to Others”

[15] Tax Code of the Russian Federation, Article 333.28. Amount of state duty for actions related to the acquisition of citizenship of the Russian Federation or renunciation of citizenship of the Russian Federation, as well as entry into the Russian Federation or exit from the Russian Federation


Disclaimer: Immigration regulations change frequently. Always verify current requirements with official government sources.